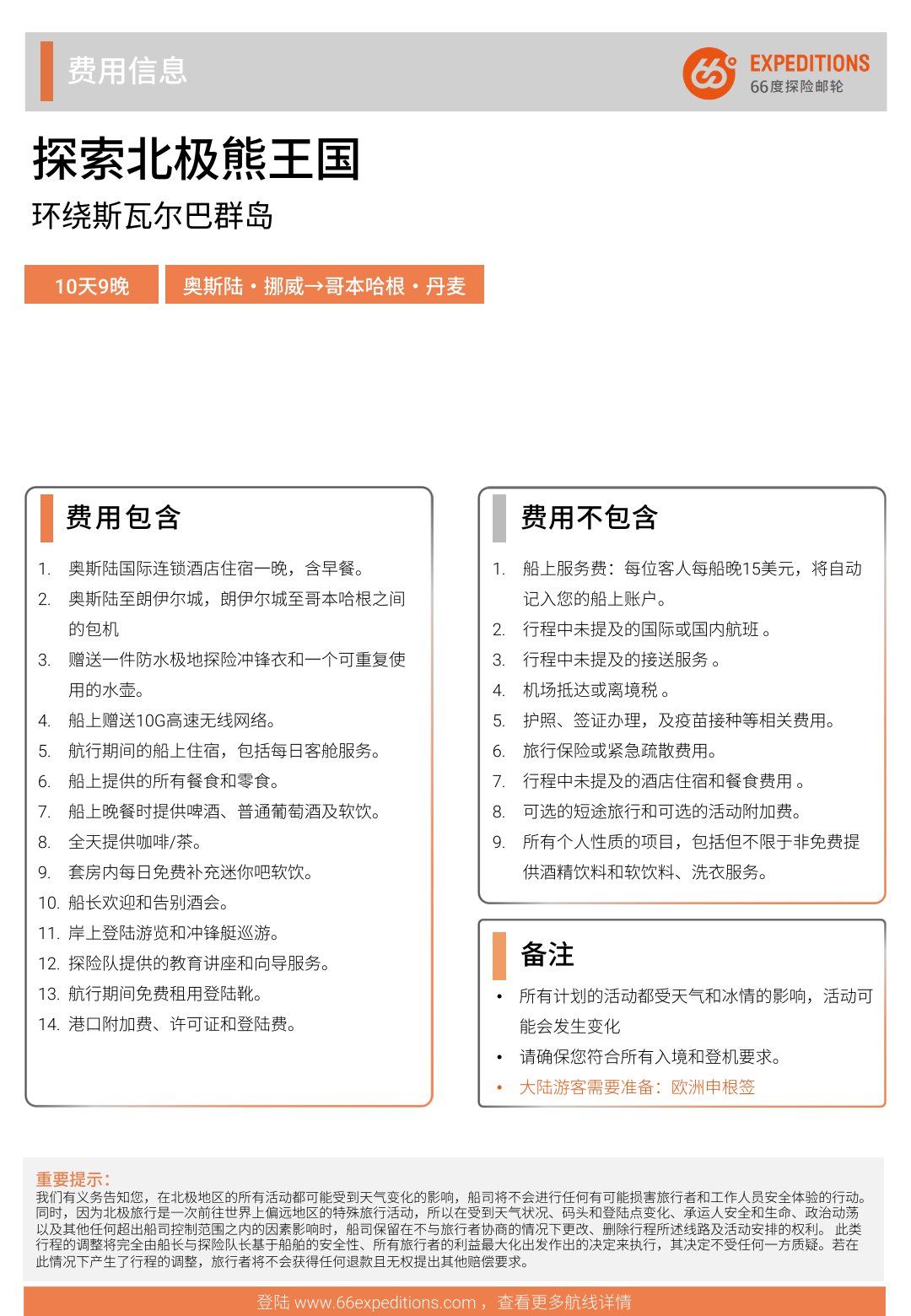
【单订船票 66度探险邮轮—海神号】探索北极熊王国斯瓦尔巴群岛巡游10天

【单订船票 66度探险邮轮—海神号】探索北极熊王国斯瓦尔巴群岛巡游10天

零售价¥67165
2599人关注

选择出游日期

选择套餐类型

查看更多

产品特色

海神号是世界上第⼀艘专为极地探险建造的探险邮轮,拥有最⾼抗冰等级SUPER 1A,安全航⾏超过300个南北极航次。于2022年完成全⾯更新,升级现代化硬件设施和公共娱乐空间,保留⼩船体验,能更好地满⾜真正极地探险者的需求。
船上配备室内外双餐厅、图书馆、酒吧、全景休息厅、讲座厅、健⾝房、桑拿室等多种娱乐休闲设施。⼯作⼈员与宾客⽐例将近1:1配⽐。全体邮轮⼯作⼈员和国际探险队致⼒于提供宾⾄如归的船上服务和极致的探险体验。

产品介绍


预订须知

单船票产品,如需预定其他项目,请咨询您的旅游顾问

查看全部内容

温馨提示

*每⽇具体⾏程,由船⻓和探险队⻓根据当⽇天⽓、海况、动物位置等综合因素来做专业判断和调整。在保证安全优先的条件下,为旅客带来最⼤化探索体验。

查看全部内容

退改规则

单船票产品,一经预定不退不改

查看全部内容